3月16日の回覧は、流山市からの各種お知らせです。回覧板より先行してこちらに掲載しています。
画像タップで拡大表示します。
■ 感震ブレーカーの普及促進について
■ 流山市消費生活センターからの大切なお知らせ
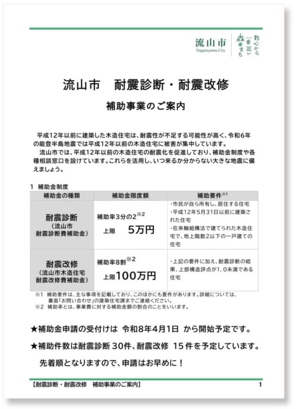
■ 住宅の耐震化に関するご案内について
■ 住宅の耐震化及び危険ブロック塀等の改修に関するご案内について
■ 薬物乱用から子どもたちを守るために
■ 犯罪発生情報
■ 後期高齢者医療制度の保険料率が4月から改定されます
■ 老人クラブってどんなところ?
■ さわやかクラブ流山会員募集!
■ さわやか8号(流山市老人クラブ連合会会報誌)
12頁あるので、表紙のみ掲載します。詳しく読みたい方はこちらからPDF版をダウンロードしてください。
■ 流山市こども家庭センタ ー
■ 千葉県の困難な問題を抱える女性支援・DV相談窓口啓発リーフレット





















