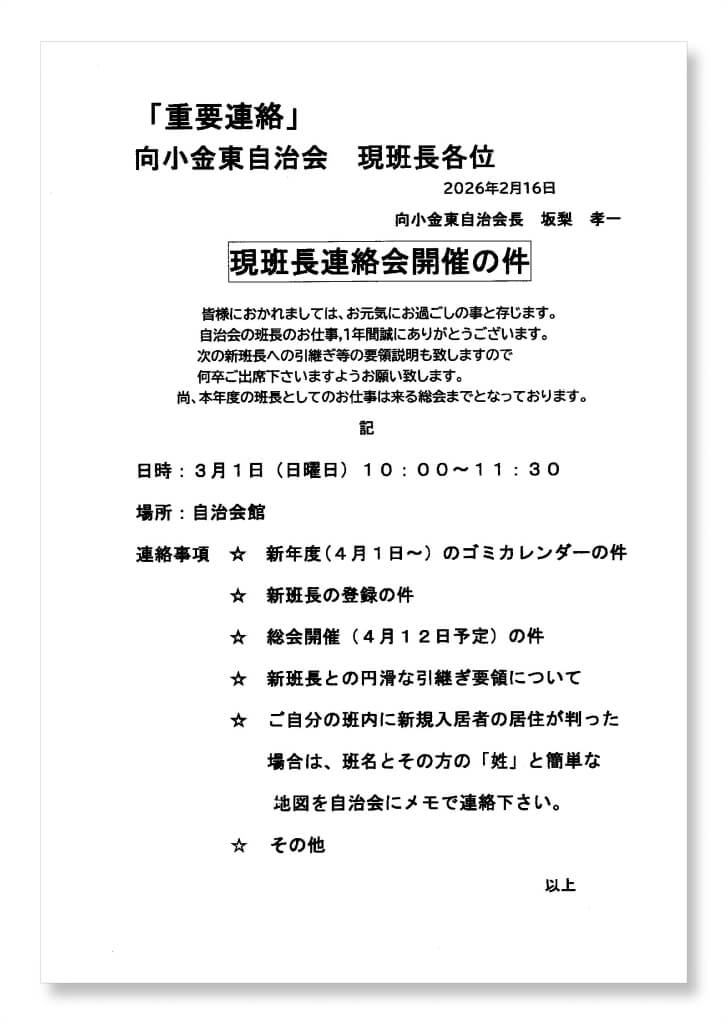
【重要連絡】現班長 連絡会開催の件 ほか

2月16日の回覧は、現班長 連絡会開催の件、及び東部交番だよりです。

 

回覧にありますように、現班長さんに向けた班長連絡会がありますので、対象の方はご出席をお願いします。

3月1日(日)10:00〜11:30に、向小金東自治会館で行います。

いろいろな連絡事項があります。また配布物もあります。次の班長さんへの引き継ぎなどの要領説明も予定しています。

 

詳細は以下をご確認ください。画像タップで拡大表示します。

 

■ 【重要連絡】 現班長 連絡会開催の件

 

■ 東部交番だより(令和8年2月号)

 

 

タイトルとURLをコピーしました